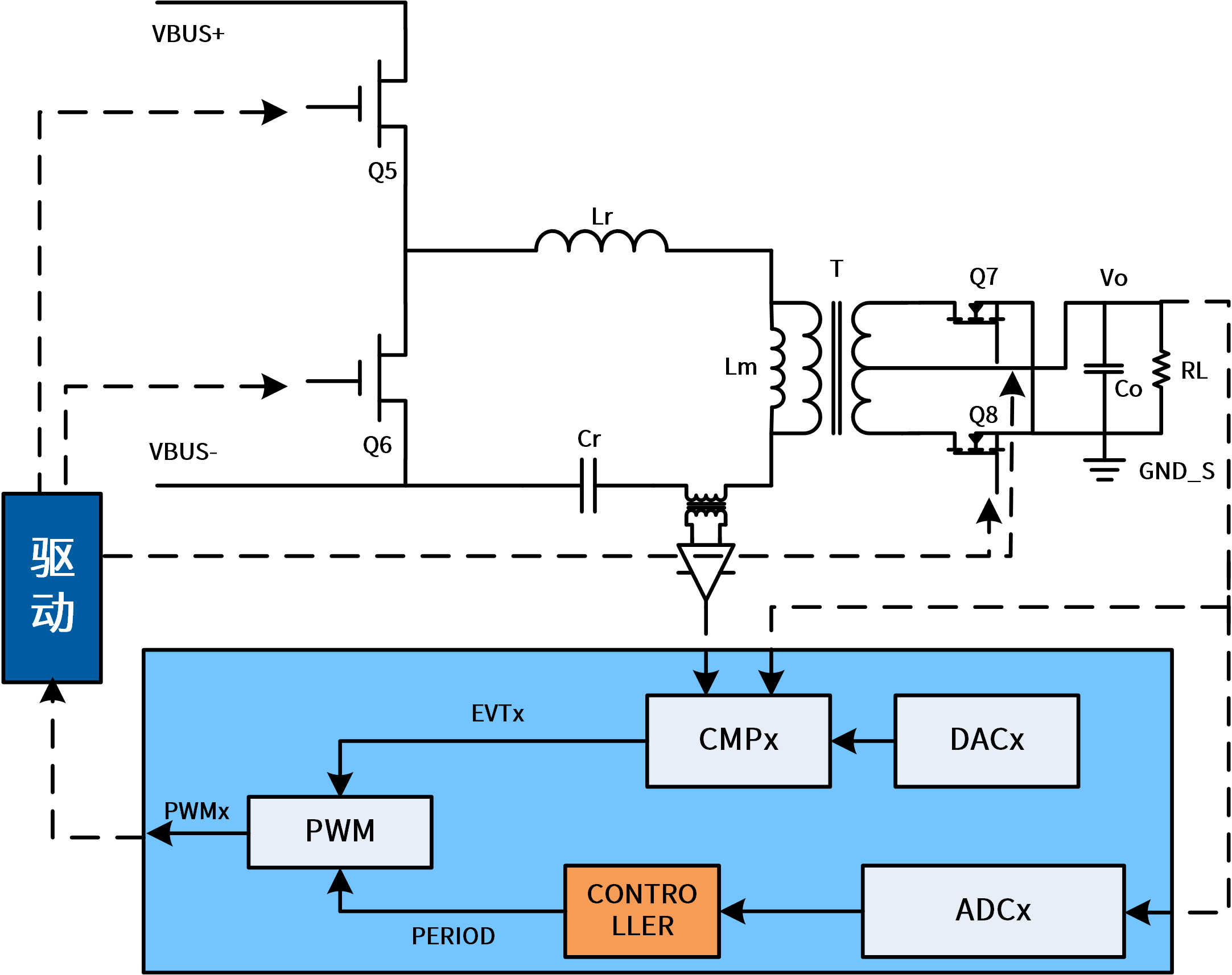
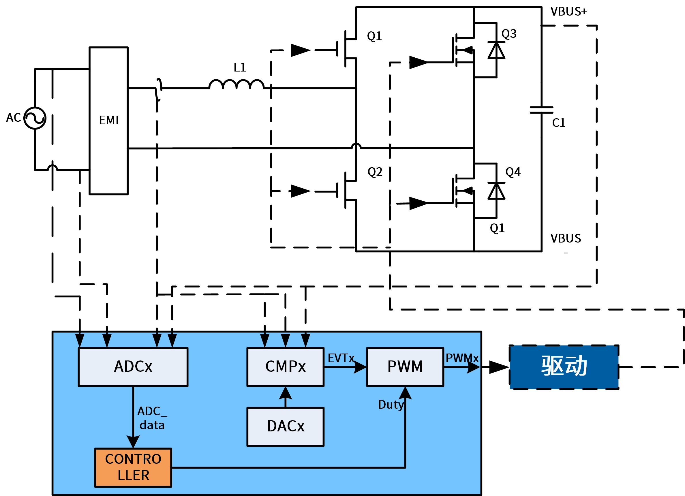
泰为电子推出的1KW GaN图腾柱PFC+LLC数字控制电源应用设计方案,由两颗TAE32F5300作为整个数字电源系统的主控芯片,该芯片通过数字化的环路控制实现了相较于模拟方案更好的PF、更低的THD。功率管使用了GaNext的GaN。此方案具有性能优越、效率高等特点。
ꁲ
1KW图腾柱式GaN数字控制电源
相关产品:
参数
规格
输出功率
电压输入范围
开关频率
1000W
额定输出电压
额定输出电流
功率因数
峰值效率
THD
AC 110V~265V
83.3A
PFC 80KHz / LLC 50~200KHz
<5%
>0.99
12V
>95%
工作模式
连续导通模式(CCM)
方案特点
信号示意图
技术参数
资料下载
-
2024-08-15 【方案介绍】1KW图腾柱式GaN数字控制电源_V1.1.pdf
끂652 1.31 MB
-
2024-08-15 【原理图】1KW图腾柱式GaN数字控制电源.zip
끂451 1.05 MB
-
2024-08-15 【源代码】1KW图腾柱式GaN数字控制电源.zip
끂339 11.64 MB
-
2024-08-15 【使用说明】1KW图腾柱式GaN数字控制电源_V1.0.pdf
끂567 298.92 KB