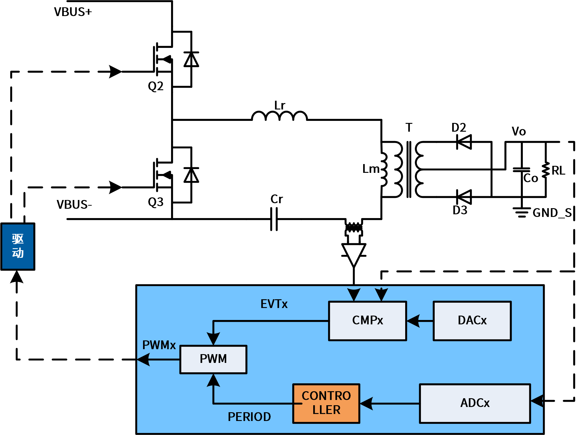
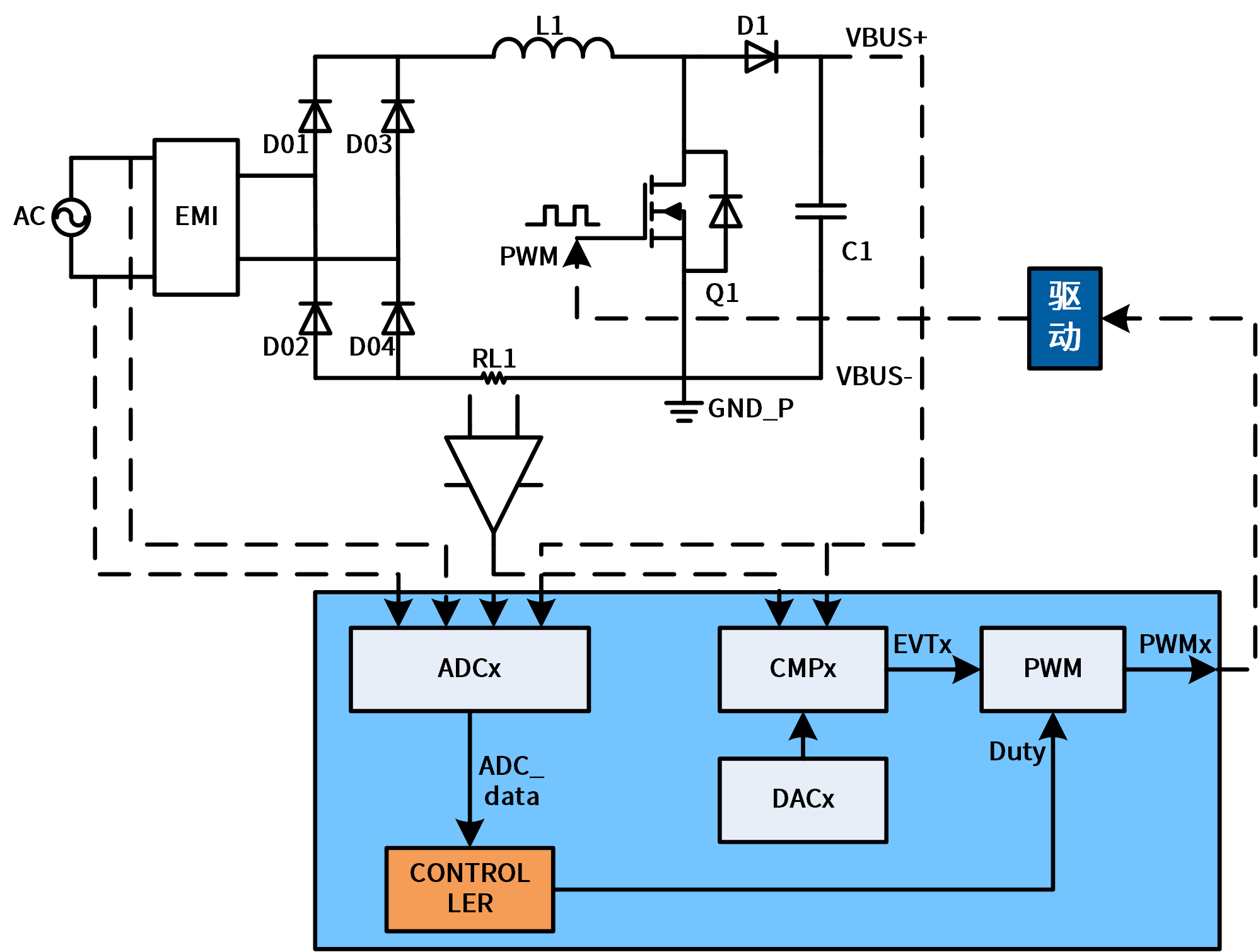
基于泰为电子电源系列芯片TAE32F5300开发的全数字控制AC-DC电源,含数字控制单相PFC与全桥LLC直流变换器。该方案由一颗TAE32F5300作为整个数字电源系统的主控芯片,通过数字化的环路控制实现了相较于模拟方案更好的PF、更低的THD以及更高的功率效率。
ꁲ
160W数字控制PFC+LLC电源
相关产品:
整机
额定功率
输入电压
工作电压
160W
输出电压
效率
THD
开关频率
AC 80V~270V
>85%
AC 90V~260V
100KHz
12V
<5%
PF
>98.5%
PFC
输出电压
输出纹波
400V
<10V
LLC
输入电压范围
输出电压
输出电压纹波
开关频率范围
DC 370V~410V
DC 12V
60~200KHz
120mV(满载)
信号示意图
技术参数
资料下载
-
2024-08-15 【方案介绍】160W数字控制PFC-LLC电源.pdf
끂544 2.68 MB
-
2024-08-15 【原理图】160W数字控制PFC-LLC电源.zip
끂297 608.58 KB
-
2026-01-06 【代码】160W数字控制PFC-LLC电源.zip
끂37 13.86 MB